令和7年度文部科学省「私立大学等改革総合支援事業」(タイプ3)に選定
敬愛大学が申請した令和7年度「文部科学省私立大学等改革総合支援事業」(タイプ3)が、このほど選定されました。
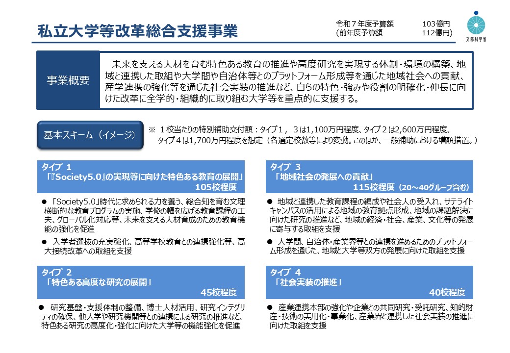
文部科学省私立大学等改革総合支援事業は、文部科学省が「未来を⽀える⼈材を育む特⾊ある教育研究の推進や⾼度研究を実現する体制・環境の構築、地域社会への貢献、社会課題を解決する研究開発・社会実装の推進など、⾃らの特⾊・強みや役割の明確化・伸⻑に向けた改⾰に全学的・組織的に取り組む⼤学等を重点的に⽀援する」ものです。
本学はタイプ3(地域社会の発展への貢献:プラットフォーム型)の事業に選定されました。
なお本学は平成30年度から、8年連続でこのタイプに選定されたことになります。
文部科学省私立大学等改革総合支援事業は、文部科学省が「未来を⽀える⼈材を育む特⾊ある教育研究の推進や⾼度研究を実現する体制・環境の構築、地域社会への貢献、社会課題を解決する研究開発・社会実装の推進など、⾃らの特⾊・強みや役割の明確化・伸⻑に向けた改⾰に全学的・組織的に取り組む⼤学等を重点的に⽀援する」ものです。
本学はタイプ3(地域社会の発展への貢献:プラットフォーム型)の事業に選定されました。
なお本学は平成30年度から、8年連続でこのタイプに選定されたことになります。
タイプ3(プラットフォーム型)は、「地域と連携した教育課程の編成や社会⼈の受⼊れ、地域の課題解決に向けた研究の推進など、地域の経済・社会、産業、⽂化等の発展に寄与する取組を⽀援」「⼤学間、⾃治体・産業界等との連携を進めるためのプラットフォーム形成を通じた、地域と⼤学等双⽅の発展に向けた取組を⽀援」するもので、本学では「ちば産学官連携プラットフォーム」での協働の取組を基礎としています。
本学はなお一層学内の教育力活性化を図ると共に、「ちば産学官連携プラットフォーム」に参画する千葉市域の大学・短期大学や千葉市、千葉商工会議所等と協力して、地域の課題等の解決や高等教育機関の連携推進等の活動を推進してまいります。
今後の敬愛大学、そしてちば産学官連携プラットフォームの教育研究の取り組みに、ぜひご期待ください。
本学はなお一層学内の教育力活性化を図ると共に、「ちば産学官連携プラットフォーム」に参画する千葉市域の大学・短期大学や千葉市、千葉商工会議所等と協力して、地域の課題等の解決や高等教育機関の連携推進等の活動を推進してまいります。
今後の敬愛大学、そしてちば産学官連携プラットフォームの教育研究の取り組みに、ぜひご期待ください。
ちば産学官連携プラットフォーム
千葉市を中心とした千葉エリアにおいて、大学・短期大学間相互の連携並びに大学・短期大学、行政、企業、団体等との連携・協働・共創を通じて、教育、研究の魅力を高めるとともに、地域の発展と課題解決に寄与することを目的とする地域連携プラットフォームです。
2026年3月現在、千葉市・市原市の私立大学・短期大学11校が参画。千葉市および千葉商工会議所と包括連携協定を締結しています。
敬愛大学では、「地域連携センター」がプラットフォーム事業の窓口となっています。
ちば産学官連携プラットフォーム 参画大学・短期大学(11校)
植草学園大学、神田外語大学、敬愛大学、敬愛短期大学、淑徳大学、千葉経済大学、千葉経済大学短期大学部、千葉明徳短期大学、帝京平成大学、東京情報大学、放送大学 (50音順)
2026年3月現在、千葉市・市原市の私立大学・短期大学11校が参画。千葉市および千葉商工会議所と包括連携協定を締結しています。
敬愛大学では、「地域連携センター」がプラットフォーム事業の窓口となっています。
ちば産学官連携プラットフォーム 参画大学・短期大学(11校)
植草学園大学、神田外語大学、敬愛大学、敬愛短期大学、淑徳大学、千葉経済大学、千葉経済大学短期大学部、千葉明徳短期大学、帝京平成大学、東京情報大学、放送大学 (50音順)

令和7年度 タイプ3(プラットフォーム型)に選定された地域連携プラットフォーム
(地域連携センター)

